Συντήρηση Φορητής Εικόνας Ι
Έγγραφα
| Τύπος | Aρχείο ![]() | Μέγεθος | Ημερομηνία | |
|---|---|---|---|---|
| Διαγνωστική μελέτη | 594.98 KB | 27/5/21 | ||
| Η τέχνη της αγιογραφίας | 458.59 KB | 27/5/21 | ||
| Μελέτη των υλικών και της τεχνικής κατασκευήςτης μεταβυζαντινής εικόνας «Ο Δείπνος ο Μυστικός»του Μιχαήλ Δαμασκηνού | 7.57 MB | 27/5/21 | ||
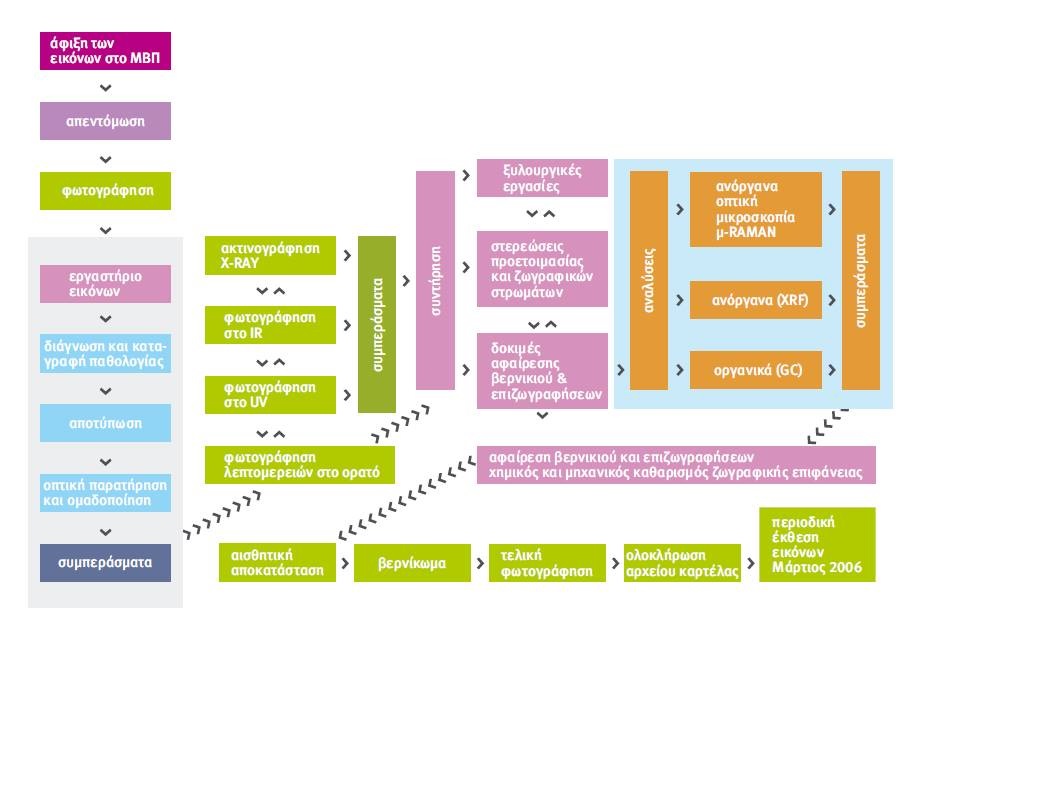
| Στάδια συντήρησης σχεδιάγραμμα | 101.61 KB | 27/5/21 | ||
| Στάδια συντήρησης Φορητής Εικόνας | 1.58 MB | 27/5/21 | ||
| Συντήρηση φορητής εικόνας Παναγίας Γλυκοφιλούσας του Φώτη Κόντογλου | 1.58 MB | 27/5/21 | ||
| Υλικά κατασκευής Φορητών Εικόνων | 547.64 KB | 27/5/21 |
